Shiptheory can be configured to automatically print shipping labels directly to your label printers at the carrier level, channel user level*, Shiptheory user level, shipping rule level or through the dashboard manually.
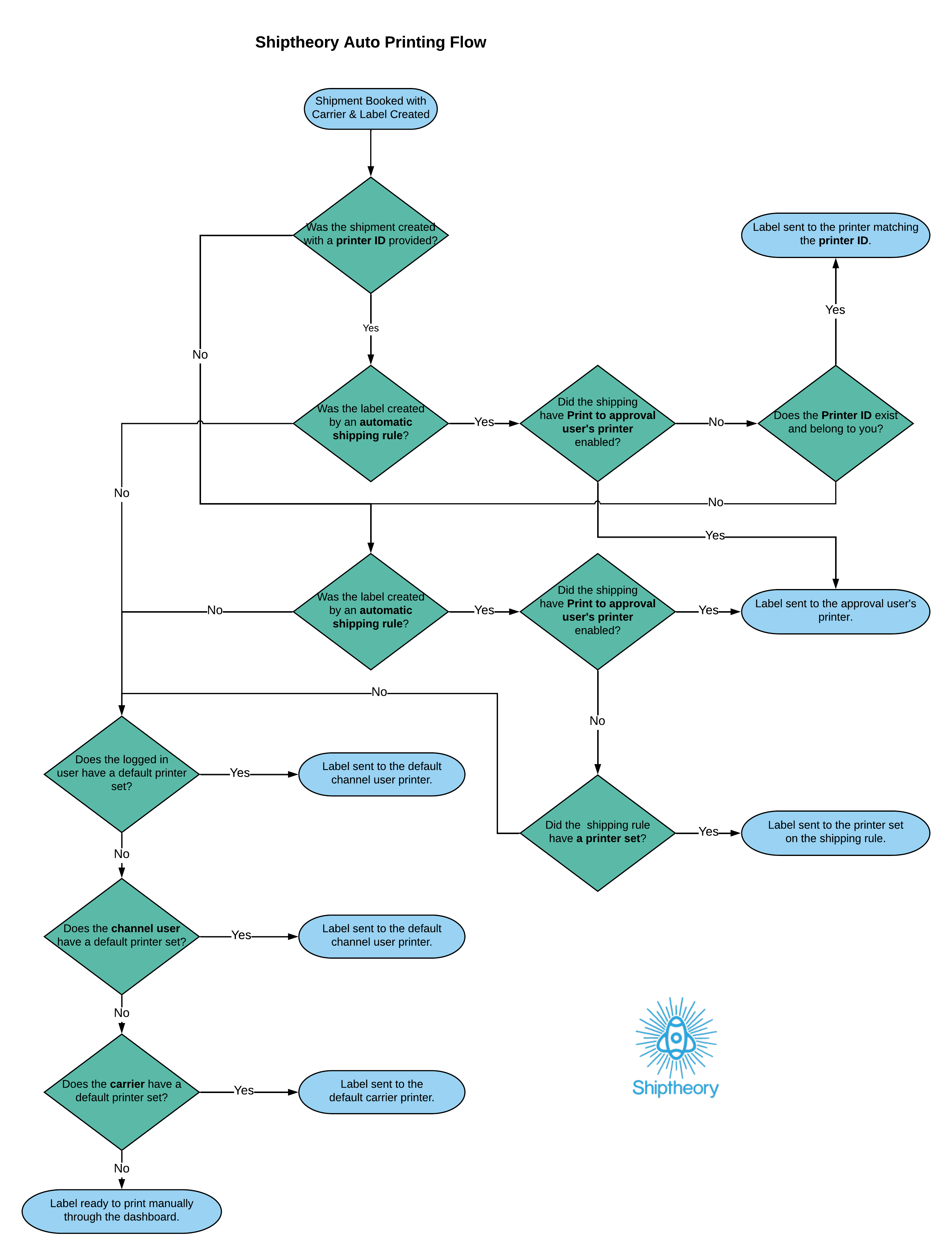
For more complex auto printing setup, it may be useful to understand the order in which Shiptheory selects which printer to use first. This is illustrated in the following chart.

Browser actions take priority
Regardless of your automatic printing setup, any print action manually taken from the shipment dashboard, such as the example below, will take priority.

* Channel user level printing is not supported by all channels as some channels do not provide data on which user is processing the order. Click here for a list of supported channels.